储能一次调频补偿20元/kWh!西北辅助服务两个细则正式印发
11月22日,西北能监局发布《西北区域电力并网运行管理实施细则》、《西北区域电力辅助服务管理实施细则》。其中对独立储能可参与的7种补偿做出明确。
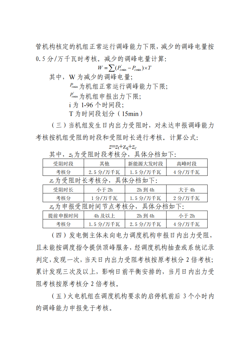
文件定义了电网运行的三个时段:
新能源大发时段为 10:00 至 16:00;用电高峰时段为 6:00 至 9:00、17:00 至 22:00;其他时段为 0:00 至 6:00、9:00 至 10:00、16:00至 17:00、22:00 至 24:00;新疆电网新能源大发时段为 11:00 至 17:00,用电高峰时段为 7:00 至 10:00、18:00 至 23:00,其他时段为 0:00至 7:00、10:00 至 11:00、17:00 至 18:00、23:00 至 24:00。并网管理细则中指出,发电厂并网运行管理考核分值折算为电费,每分对应金额均为1000元,全部用于辅助服务补偿。辅助服务管理细则中明确,储能可参与一次调频服务补偿、自动有功控制(AGC)服务补偿、转动惯量补偿、有偿无功服务补偿、自动电压控制(AVC)补偿、黑启动服务补偿、稳控装置切负荷补偿。
其中,在转动惯量补偿时,具备惯量响应功能的电力电子化并网类主体参与,例如构网型电化学储能、飞轮储能等。并且,在征求意见稿中,一次调频补偿价格为15元/kWh,正式稿增加五元。新型储能进行稳控装置切负荷补偿时,按每次补偿4分/万千瓦,对于纳入跨区超特高压直流或跨省及重要通道安全稳定控制系统切负荷范围、且非直流配套电源的抽蓄电站(抽水负荷)、新型储能等,若有新增安控装置,则按照新投运的安全自动装置套数,一次性给300分/套的补偿。若在原有安控装置进行改造,则按照改造的套数,一次性给予30分/套的补偿。
文件还提到,若各省(区,独立控制区)的并网运行管理考核总费用小于辅助服务补偿总费用,调试运行期的发电机组和独立新型储能、以及退出商业运营但仍然可以发电上网的发电机组(不含煤电应急备用电源)和独立新型储能的辅助服务费用分摊标准原则上应当高于商业运营机组分摊标准,暂按调试运行期或退出商业运营后月度上网电量的1.2倍参与发电侧分摊,但不超过当月调试期电费收入的10%。
原文如下:































































































