国家标准《电力储能用电池管理系统》征求意见!适用于锂离子/铅蓄/液流/燃料电池
2月14日,中电联发布关于征求国家标准《电力储能用电池管理系统》意见的函。文件中规定了电力储能用电池管理系统的技术要求等。文件适用于电力储能用锂离子电池、铅蓄电池、液流电池和燃料电池的管理系统,其他类型电池储能的电池管理系统可参照执行。
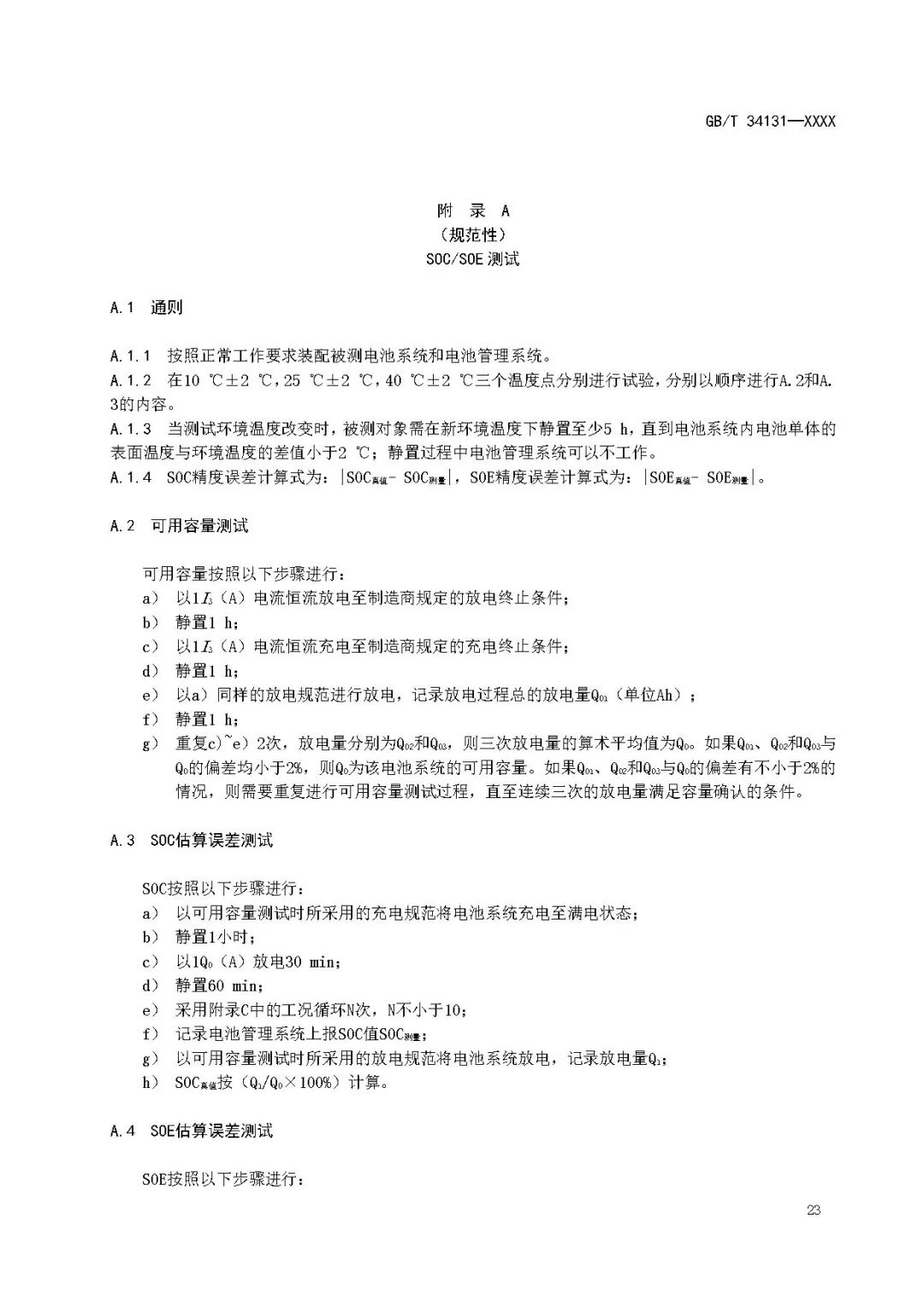
文件中增加了锂离子电池电池管理系统技术要求的试验方法、电池管理系统架构图、SOC估算误差试验、故障诊断要求和试验等。
	
 
	
 
	
 
	
 
	
 
	
 
	
 
	
 
	
 
	
 
	
 
	
 
	
 
	
 
	
 
	
 
	
 
	
 
	
 
	
 
	
 
	
 
	
 
	
 
	
 
	
 
	
 
	
 
	
 
	
 
2月14日,中电联发布关于征求国家标准《电力储能用电池管理系统》意见的函。文件中规定了电力储能用电池管理系统的技术要求等。文件适用于电力储能用锂离子电池、铅蓄电池、液流电池和燃料电池的管理系统,其他类型电池储能的电池管理系统可参照执行。
文件中增加了锂离子电池电池管理系统技术要求的试验方法、电池管理系统架构图、SOC估算误差试验、故障诊断要求和试验等。
	
 
	
 
	
 
	
 
	
 
	
 
	
 
	
 
	
 
	
 
	
 
	
 
	
 
	
 
	
 
	
 
	
 
	
 
	
 
	
 
	
 
	
 
	
 
	
 
	
 
	
 
	
 
	
 
	
 
	
 
                  关注我们
                
                  储能小助手
              Copyright © 江苏省储能行业协会 版权所有 苏ICP备2021053254号-1 苏公网安备32010602012026号
地址:南京市鼓楼区西康路七号5楼 电话: 025-86182809 Designed by Wanhu