支持先进储能发展应用 按储能设施规模200元/千瓦给予补助
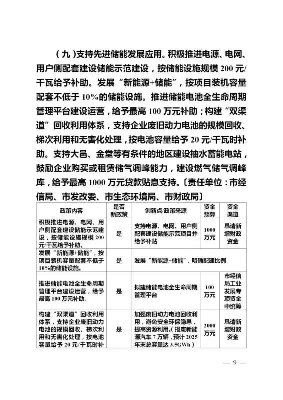
1月6日,成都市经济和信息化局发布关于公开征求《成都市能源结构调整十条政策措施》意见建议的通知。建议指出支持先进储能发展应用。积极推进电源、电网、用户侧配套建设储能示范建设,按储能设施规模200元/千瓦给予补助。发展“新能源+储能”,按项目装机容量配套不低于10%的储能设施。推进储能电池全生命周期管理平台建设运营,给予最高100万元补助;构建“双渠道”回收利用体系,支持企业废旧动力电池的规模回收、梯次利用和无害化处理,按电池容量给予20元/千瓦时补助。支持大邑、金堂等有条件的地区建设抽水蓄能电站,鼓励企业购买或租赁储气调峰能力,建设燃气储气调峰库,给予最高1000万元贷款贴息支持。
通知提出,请于2022年1月20日前将意见建议反馈。
联系人:市经信局燃气与成品油处 徐贯宇
联系电话:61881606
反馈邮箱:cdrqc@126.com
附件:《成都市能源结构调整十条政策措施》
《成都市能源结构调整行动方案(2021-2025年)》
成都市经济和信息化局
2022年1月6日






















